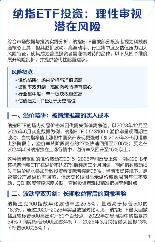
## 一、购买视频号粉丝的价格构成与现状
目前市场上购买视频号粉丝的价格参差不齐,受到多种因素的综合影响。从粉丝质量维度来看,主要分为“僵尸粉”和“活跃粉”。“僵尸粉”通常是通过机器批量注册、无真实互动行为的账号,价格极为低廉,每千粉可能仅需几元到十几元不等。这类粉丝虽然能快速增加粉丝数量,但对视频号的实际运营毫无价值,无法带来点赞、评论、分享等有效互动,更无法转化为潜在客户或消费者。

与之形成鲜明对比的是“活跃粉”,这些粉丝是真实存在的用户,有一定的活跃度和互动意愿。其价格相对较高,每千粉价格可能在几十元到上百元甚至更高。价格差异主要源于获取活跃粉的难度和成本。活跃粉的获取需要借助多种渠道,如通过优质内容吸引自然关注、与其如何合理投资购买视频号的粉丝?价格分析与建议。他优质账号合作推广、参与热门话题互动等,这些方式都需要投入大量的人力、物力和时间成本。
此外,不同服务商的报价也存在较大差异。一些小型服务商为了争夺市场份额,可能会以低价吸引客户,但往往在粉丝质量和服务保障方面存在诸多问题。而大型、正规的服务商由于具备更完善的技术和资源体系,能够提供质量相对较高的粉丝,但价格也会相应较高。
## 二、购买粉丝可能带来的潜在风险

### (一)平台规则风险
各大短视频平台都明确禁止通过不正当手段购买粉丝,一旦被发现,视频号可能会面临降权、限流、封禁等处罚。降权意味着视频的推荐量会大幅减少,曝光机会降低如何合理投资购买视频号的粉丝?价格分析与建议。;限流则直接限制了视频的传播范围如何合理投资购买视频号的粉丝?价格分析与建议。;而封禁账号则会使之前的所有努力付诸东流,给创作者或品牌方带来巨大的损失。
### (二)影响账号口碑与形象

购买粉丝的行为容易被其他用户察觉,尤其是当粉丝数量与视频的实际互动量严重不匹配时,会给人一种虚假、不诚信的感觉。这会降低其他用户对视频号的信任度,影响账号的口碑和形象,进而阻碍账号的长期发展。
### (三)难以形成有效转化
如前文所述,“僵尸粉”无法带来任何有效互动和转化,而即使购买的是“活跃粉”,由于这些粉丝并非基于对视频内容的真实兴趣而关注,他们的忠诚度和消费意愿也往往较低。因此,购买粉丝很难为视频号带来实际的商业价值,如产品销售、广告合作等。
## 三、合理投资提升粉丝量的建议
### (一)专注优质内容创作
内容是吸引粉丝的核心驱动力。创作者应深入了解目标受众的需求和兴趣点,结合自身的特长和优势,创作出有价值、有创意、有吸引力的视频内容。通过持续输出优质内容,逐步积累粉丝,虽然这个过程可能相对缓慢,但所吸引的粉丝质量高、忠诚度高,能够为视频号的长期发展奠定坚实的基础。
### (二)合理利用平台推广工具
各大短视频平台都提供了一系列的推广工具,如DOU+、视频号推广等。创作者可以根据自己的需求和预算,合理利用这些工具进行精准推广。通过设置合适的投放目标、受众群体和投放时间等参数,将视频推送给潜在的兴趣用户,提高视频的曝光量和关注度。这种方式相对安全可靠,且能够吸引到真正对内容感兴趣的用户。
### (三)开展合作与互动
与其他优质视频号创作者或相关领域的品牌方进行合作,通过互相推荐、合作创作视频等方式,实现资源共享、优势互补,扩大彼此的影响力和粉丝群体。同时,积极与粉丝进行互动,回复评论、私信,举办互动活动等,增强粉丝的粘性和参与感,促进粉丝的持续增长。
### (四)谨慎选择购买粉丝服务(若有必要)
如果确实考虑购买粉丝服务,一定要谨慎选择服务商。选择那些口碑良好、信誉度高、能够提供真实活跃粉丝且具备完善售后保障的服务商。在购买前,要详细了解服务内容、价格、交付方式等信息,并签订相关合同,明确双方的权利和义务,以降低购买风险。
总之,购买视频号粉丝并非一种可持续、有效的投资方式,其潜在风险远大于短期利益。创作者和品牌方应树立正确的运营观念,将重点放在优质内容创作、合理利用平台工具、开展合作互动等方面,通过合法、合规、科学的方式逐步提升粉丝量,实现视频号的健康、稳定发展。
微信扫一扫打赏
支付宝扫一扫打赏
